Hey folks 👋
Here’s what you’ll find in today’s PLGeek:
📅 GEEKS OF THE WEEK: 5 links for you to bookmark
🧠 GEEK OUT: 8 Tips for Effective Collaboration in Growth
😂 GEEK GIGGLE: 1 thing that made me laugh this week.
Total reading time: 6 minutes
Let’s go!
Painful, Slow Research was passionate about slowing down product development, hiding in fragmented tools, hoarding knowledge in silos, and causing unnecessary friction for teams.
They’re survived by Dovetail, the leading AI-powered customer insights hub that gives everyone on the product team instant access to customer insights, at any time.
RIP Painful, Slow Research. Long live shared customer understanding.
Dovetail. More than better research. It’s a new way to understand your customer. Want to learn more? Check out Dovetail’s latest AI features.
Please support our sponsors!
Enjoying this content? Subscribe to get every post direct to your inbox!
📅 GEEKS OF THE WEEK
5 bookmark-worthy links:
And another awesome growth job opportunity - this time at one of the companies I advise, TryHackMe. They’re expanding their growth org and are hiring a Growth Product Manager. Details and more here.
🧠 GEEK OUT
8 Tips for Effective Collaboration in Growth
Collaboration is not-so-secret (but rarely seen done as well as it should be) sauce that is essential for anyone in a growth role.
But let's face it - working across teams isn't always smooth sailing.
Silos can form, communication can break down, and conflicting priorities can lead to friction. These challenges are especially prevalent in fast-growing companies where roles and processes are constantly evolving.
In my experience, the ability to collaborate well cross-functionally comes under intense scrutiny whenever you’re evolving your go-to-market model.
Layering on pure-play PLG to existing sales led model
Extending PLG or SLG with a PLS motion
That's why I'm excited to share this guide to effective cross-functional collaboration for growth teams. From startup to established enterprise, these ideas can help you navigate the complex landscape of cross-team collaboration.
In this post, you'll find 8 practical tips honed from real-world experience at fast-growing companies like Snyk and many of the companies I’ve advised. Whether you're a seasoned growth leader or just starting out, these strategies will help you break down silos, align people and teams, and drive better outcomes.
Over the years I’ve made mistakes in many of these areas and am keen to help you avoid doing the same.
Ready to dig in? Let's get to it!
1. Develop a T-shaped Skill Set
While you don't need to be an expert in every domain, having a broad understanding of different functions can significantly improve collaboration.
If you’re not familiar with the term, a T-shaped skill set refers to having deep expertise in one area (the vertical line of the T) and a broad understanding across multiple disciplines (the horizontal line).
Developing this skill set allows you to speak the language of different teams, understand their challenges, and identify opportunities for collaboration that others might miss. It also helps build credibility across the organisation, as you're able to engage meaningfully with various departments.
Tip: Dedicate time each week to learn about a different function, their challenges, and how they work. This might involve shadowing team members, taking online courses, or simply having lunch with colleagues from other departments. Make this a consistent habit, not just a one-off activity.
Example: As a product and growth leader I like to have every new PM hire join and shadow the support team for 1-2 weeks. Leaders should walk the walk here and do this regularly to help remain close to customers while building empathy and relationships with the folks in support. You also get to see, feel and in some instances improve the friction of collaboration. I first put this in place at CloudBees and almost everywhere I’ve worked or advised since - it’s that effective.
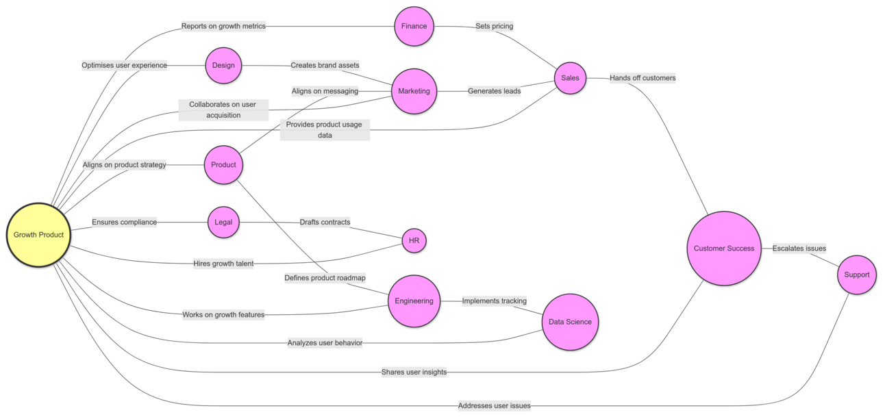
2. Build a Cross-functional Network
As the saying goes, “Your network is your net worth”.
A strong network within your organisation will help you navigate complex cross-functional projects, have a more intuitive understanding of diverse perspectives, and overcome obstacles (think competing priorities) more efficiently.
Building a solid network means developing genuine relationships based on trust and mutual respect. These relationships are what you'll rely on when the rubber hits the road and you need to get sh&t done. Developing empathy for those you work with is key.
Tip: Create a 'collaboration map' of key stakeholders across different teams. Schedule regular catch-ups with these individuals, not just when you need something. Know when to meet in a group setting and when building deeper connections through 1:1s is appropriate. Be proactive in maintaining these relationships, even when there's no immediate need.
Example: At one of the companies I’ve been advising we instituted a monthly 'Growth Lunch' where team members from product, engineering, marketing, and sales discuss ongoing projects and brainstorm new ideas. This informal setting often led to unexpected conversation and ideas and insights they might not have discovered otherwise. These lunches have become a highlight for many team members, fostering a culture of collaboration and breaking down silos. They've also led to several cross-functional initiatives that have driven significant growth for the company, and otherwise most likely wouldn’t have seen the light of day.

A subset of x-functional relationships for growth product, in a collaboration map
3. Master the Art of Translation
Each team speaks its own 'language'. That means you need to be a great interpreter.
This is crucial in ensuring that ideas and information flow smoothly across different functions. Without effective translation, misunderstandings will inevitably occur, leading to wasted time, resources, and missed opportunities.
Mastering this art involves more than just understanding different terminologies. You have to learn to appreciate the unique perspectives, priorities, and constraints of each team. When you can effectively translate between these different "languages", you become an invaluable bridge-builder in your organisation.
Tip: Create a 'translation cheat sheet' for each team. This could include key metrics they care about, common terminologies they use, and their primary objectives. Keep it updated and refer to it before cross-functional meetings or when preparing communications.
Example: When discussing a new feature with growth engineers, you might frame it around the user experience, impact on growth metrics, and in terms of technical challenges and opportunities for innovation. With sales, you’ll more commonly focus on how the feature will impact close rates. By tailoring your communication and narrative in this way, you ensure that each team understands the value and relevance of whatever it is you’re discussing from their perspective. The result is always improved buy-in and enthusiasm across the board.
4. Implement Cross-functional OKRs
Incentives drive behaviour.
So align teams around shared objectives to foster collaboration.
When applied cross-functionally, Objectives and Key Results (OKRs) become a catalyst for collaboration.
Cross-functional OKRs force teams to think beyond their immediate responsibilities and consider how their work impacts the broader organisation. They create a shared sense of purpose and accountability that can break down silos and encourage innovative thinking.
Tip: Work with leadership to create OKRs that require input from multiple teams. This naturally encourages cross-functional collaboration.
Example: At CloudBees at one point we set a company-wide OKR to improve our Net Revenue Retention (NRR). This required collaboration between product (to improve stickiness), customer success (to drive adoption), and sales (to expand accounts).
5. Create Opportunities for Shared Learning
Foster a culture of knowledge sharing across teams.
In fast-paced environments, it's easy for teams to become isolated in their own bubbles of expertise. By creating opportunities for shared learning, you not only increase the collective knowledge of your organisation but also foster connections between team members.
These shared learning experiences can lead to unexpected collaborations, spark new ideas, and help team members appreciate the challenges and perspectives of other departments. They also contribute to a culture of continuous learning and improvement.
Tip: Organise regular 'lunch and learn' sessions where team members can share their expertise with colleagues from other departments.
Example: Democratising Impact and Learnings reviews is an example I often give because it’s such a high vale cross-functional forum. But at one of my clients the UX team ran a workshop on user research methodologies for the entire product and growth team. This not only improved our product decisions but also gave everyone an improved shared language around user needs.
Geek note: I don’t think I’ll ever stop harping on about the importance of organisations prioritising learning. Repetition never spoilt the prayer!
6. Leverage Cross-functional Tools
Use tools that facilitate collaboration across teams.
Having the right tools can make or break collaborative efforts.
But, it's not just about having tools - you have to make sure they're implemented well, and used across the org.
The key is to choose (BOOOO to top-down mandated tools and YAY for PLG and tools that are effective AND enjoyable to use) tools that provide visibility, foster communication, and align with your company's workflows. When everyone has access to the same information and can easily share their work, collaboration becomes much more seamless.
Tip: Implement tools that provide visibility into different team's work. This could be project management tools, shared dashboards, or collaboration platforms.
Example: At Snyk we used Amplitude to create shared dashboards that gave all teams visibility into our key growth metrics. This ensured everyone was working with the same data and had shared context. The key here is to use these tools to tell effective stories and do the ground work to make them easy to adopt for other teams. (We built a paved road for analytics and experimentation adoption at Snyk). If you don’t put in that work, and other teams don’t see enough upside for them, those tools will become silo’d to just product/growth.
7. Practice Empathy and Active Listening
Understanding different perspectives is key to effective collaboration.
Empathy and active listening are less commonly seen skills than they really ought to be, as they’re crucial for building strong collaborative relationships.
By truly understanding the perspectives, challenges, and motivations of other teams, you can find common ground more easily while building trust and respect across the organisation.
Tip: Before important cross-functional meetings, take a moment to consider the priorities and constraints of each team involved. This will help you navigate discussions more effectively.
Example: At Snyk, our growth team was working on improving our onboarding flow to increase activation rates. Initially, we were focused mainly on streamlining the process. However, when we presented our ideas to the Customer Success (CS) team, we encountered some unexpected resistance.
We set up a workshop where we asked the CS team to walk us through their concerns. As we listened, we realised that some of our ideas didn’t always meet the needs and patterns they saw with larger customers, and we were able to take that valuable feedback forward into future iterations.
8. Celebrate Cross-Functional Wins
Recognise and reward successful collaborations to reinforce their importance.
Celebration is a powerful tool for reinforcing behaviour and culture. By shining a spotlight on successful cross-functional collaborations, you send a clear message about what's valued in your org.
These celebrations serve multiple purposes: they recognise the hard work of team members, they provide examples for others to emulate, and they reinforce the importance of collaboration in achieving company goals.
Tip: Create a 'Collaboration MVP' award to recognise individuals who excel at cross-functional work.
Example: At multiple companies we’ve dedicated a section of our all-hands meetings to highlighting successful cross-functional projects. This not only recognises good work but also inspires others to collaborate more.
Go forth and collaborate
Effective cross-functional collaboration requires creating an environment where the whole is greater than the sum of its parts.
Over time, you want to see less of the obvious negative effects of siloed work, more impactful cross-functional initiatives and a stronger sense of unity across the company.
Get it right and you'll be able to drive growth initiatives that leverage the full power of your organisation.
😂 GEEK GIGGLE
SHARE THE LOVE → PROFIT

The PLGeek Growth Process
Get the PLGeek Growth Process
Do you know someone that would enjoy this newsletter?
Share it with them and get access to The PLGeek Growth Process. This is a refined version of the growth process I ran that fuelled growth at Snyk and countless companies I’ve advised.
{{rp_personalized_text}}
Or just share this link with them: {{rp_refer_url}}
💪 POWER UP
If you enjoyed this post, consider upgrading to a VIG Membership to get the full Product-Led Geek experience and access to every post in the archive including all guides. 🧠
THAT’S A WRAP
Before you go, here are 2 ways I can help:
Book a free 1:1 consultation call with me - I keep a handful of slots open each week for founders and product growth leaders to explore working together and get some free advice along the way. Book a call.
Sponsor this newsletter - Reach over 7700 founders, leaders and operators working in product and growth at some of the world’s best tech companies including Paypal, Adobe, Canva, Miro, Amplitude, Google, Meta, Tailscale, Twilio and Salesforce.

That’s all for today,
If there are any product, growth or leadership topics that you’d like me to write about, just hit reply to this email or leave a comment and let me know!
Until next time!
— Ben

Rate this post (one click)
PS: Thanks again to our sponsor: Dovetail


